游戏简介
像素三国是一款以三国为背景的趣味策略回合制游戏,它采用精致的像素画风,能让玩家沉浸在三国世界里,招募心仪的三国将领开启冒险,组建强力队伍与敌人交锋。同时,游戏还设有多样活动玩法,让玩家充分体验到极致的游戏乐趣。

采用像素化视觉呈现的画面,在设计上颇为考究,带来了既新奇又别具一格的体验。
游戏的玩法自由度相当高,玩家能够依照自身的喜好与策略来展开游戏,这大大提升了游戏的可玩性。
这里提供几个修改版本,表达同样的意思:
1. 这款游戏拥有多种玩法模式,比如战役闯关、竞技场对战以及挑战BOSS等,能够满足不同玩家的多样化需求。
2. 为玩家提供了战役、竞技场、BOSS战等多种玩法,旨在满足不同类型玩家的游戏需求。
3. 游戏内包含战役、竞技场、BOSS战等丰富多样的玩法模式,可满足各类玩家的不同喜好。
4. 提供了战役、竞技场、BOSS战等多种游戏模式,以满足不同玩家的需求。
5. 这里有战役、竞技场、BOSS战等多种玩法,能满足不同类型玩家的需求。游戏内的数值设定经过了恰当规划,用户能借助完成的各类任务与限时活动来积累所需的资源道具,无需投入大量现实中的金钱成本。
像素美学的独特呈现:用细腻精致的像素画风重新构建波澜壮阔的三国世界,经典复古的风格与别出心裁的设计巧妙融合,为你带来与众不同的视觉体验与趣味感受。
高自由度策略玩法:武将、技能、部件可随心搭配组合,阵法也能自由布置,助力玩家打造出独一无二的专属战斗流派。
游戏设计了多种玩法模式,包括剧情关卡推进、玩家实时对战、大型首领讨伐等不同体验,能够适配各类玩家的策略偏好。
深度养成体系包含武将升星、装备强化洗练、将魂升级等系统,能够助力玩家逐步提升队伍实力。
武将
当前可使用的角色包含主角在内共有十一位,其中除了特定角色需通过挑战高塔玩法获取外,其余均能从宝箱中得到。每位角色都有独特的设定,初始状态下会携带五个技能。
游戏角色的基础面板信息清晰直观,其中包含物理攻击数值、法术攻击数值、法术抗性数值、物理抗性数值,以及决定回合制战斗中行动次序的速度属性,该属性数值越高,角色在对战中的出手优先级就越高。
资质:每位武将的资质存在差异,不同的初始资质意味着武将的定位有所不同。
技能的分类依据是能否主动释放,可分为主动技能与被动技能两类;所有武将在初始状态下均拥有5个技能。
主动技能涵盖输出型、挂buff型以及回血型等不同类别,而输出类技能又可进一步划分为物理技能与法术技能两种类型。
游戏里的被动技能种类繁多,有些技能还分基础和进阶两种版本。除了角色自带的固定被动外,当角色提升星级后,还能额外解锁五个专门用于装备被动技能的空位。
被动技能和特殊属性介绍
攻击类技能触发的暴击效果分为两种类型,一种与物理属性相关,由物理类技能触发;另一种关联法术属性,仅在使用法术类技能时激活。
进击:物理技能触发,触发后会进行一次普通攻击。
连击:普通攻击之后能额外再进行一次普通攻击,还能循环触发。物理系角色最青睐这个效果。
法连:使用法术技能后再一次释放该法术技能。
格挡率:可抵消单次普通攻击的伤害,或是物理技能其中一段的伤害(此概率为独立计算)。
法术闪避率:抵消一段法术技能伤害(独立概率)。
同一个被动技能的效果不能叠加!!!
布阵
核心规则就一条:参与人数上限是五人,而且我必须在列——毕竟我才是这场行动的核心人物,这一点没得商量。
阵法
一种增加属性的东西。初看很懵逼,再看更懵逼。
先看左上角的阵图切换,目前有五种阵图,具体效果各不相同,游戏内都有说明。
右侧有个5X5的方格,这就是阵图的本体了,初次看到可能会有点摸不着头脑,不过别慌,我们可以点击左下方的宝石购买按钮,这样就能进行消费了[嗒啦啦4_好耶]
宝石可通过宝石碎片与钻石购买,共有四种颜色(色盲人群也能清晰分辨)。想知道宝石碎片的获取方式吗?欢迎加入QQ群881490232领取专属兑换码!
游戏里的宝石系统设有五个品质层级,建议先把能领的兑换码福利都用掉,再把系统送的那些零散宝石碎片消耗完(这一步可能会让追求整齐的玩家有点纠结)。之后进入宝石合成的操作界面,你会觉得这个玩法有点像经典的俄罗斯方块——最低品质的宝石由五个小方块组成,合成后升级的第二档宝石变成了四个小方块。按照这个规律,你能算出最高品质的第五档宝石会由几个小方块构成吗?
当所有能合成的都合成完之后,就可以开始镶嵌操作了,把它们拖进阵图里就大功告成,操作是不是很容易?色块的数量和阵图基础属性的加成是对应的。
第五个属性的数值对应阵图中镶嵌的宝石总数,当阵图内填满25颗五级宝石时,能达成该属性的最优效果。
这里的第六项属性是否达成“满”的状态,取决于阵图内部是否已被所有色块完全填充;一旦填充完毕,持有者就能得到对应的增益效果。
阵法特殊属性
购买宝石有个实用小窍门:别直接入手五级宝石,建议先买四级宝石把阵图填满,之后再合成五级宝石。新手刚开局时务必优先填满阵图,它提供的属性加成相当可观。
法宝
想要解锁法宝或者收集其碎片,都得通过开启箱子来实现。装备上法宝之后,就能得到该法宝所赋予的各项属性加成,我个人比较偏好那些能提升连击几率和暴击效果的法宝类型。
最新版本已完成法宝总加成的功能更新,现在你的生存能力和战斗输出都能得到显著提升。
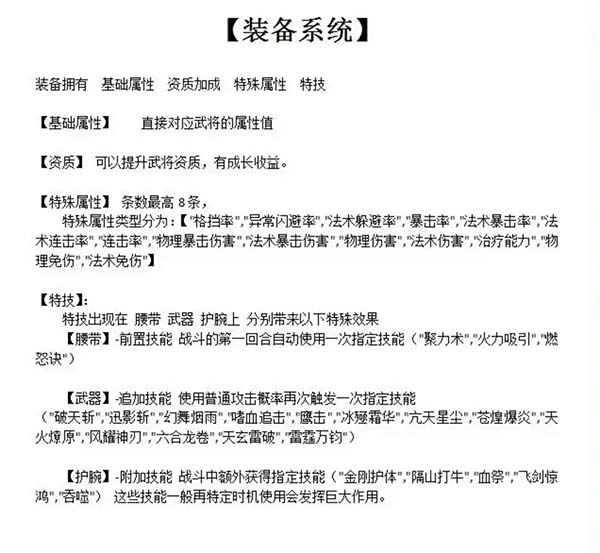
装备
万恶之源,靠近就会不幸。
游戏里给装备提升等级的操作没有限制,每次升级都要花金币,而且装备能提升到的最高等级不能比角色等级(就是主界面左上角显示的那个)高。另外这个提升操作可以随时取消,所以说确实是很自由的。
有一种名为“洗练”的装备强化方式,它会消耗大量钻石作为材料。通过这种操作,不仅能增强装备的基础属性,还能赋予其独特的额外属性与专属技能。而洗练所能达到的最顶级效果,被称为“逆天”品质。
其中武器、腰带、护腕这三个部位能够洗出特技,具体情况可以参考对应的图片。
再提醒一句,别太执着于装备强化,没经过深度打磨的装备照样能轻松通关副本,过度沉迷于此只会让你耗尽资源!
洗练最好在完全熟悉游戏后进行!!!
将魂
过完新手引导的你还记得它的位置吗?
将魂
将魂升级需要消耗大量金币,能带来高额的属性提升;每提升十级,将魂赋予的属性会大幅增长,相应的金币消耗量也会显著增加。
目前上限为300级。
副本
游戏里每天能打的固定副本包含两种,一种产出金币,另一种产出钻石,玩法都是在限定的15回合内攻击一个不会移动的目标,每天最多能挑战4次,还支持直接快速完成战斗的功能。
金币副本单次获取上限为1000万金币,钻石副本单次获取上限为3000钻石。
物理系角色在日常关卡中表现相当出色,我习惯用自带持续伤害被动的核心角色搭配黄忠、吕布、鲍三娘和赵云,这样的组合能轻松获取满额奖励。
通天塔:俗称爬塔,吕布唯一指定获取地点。
初次挑战的关卡共有二十层,在完成前十个完整循环前,每通过一层都能获得两千钻石的奖励(这简直是财富密码啊!),而当完成第十个循环后,每层的钻石奖励会提升到三千。
每通过一层关卡,放置奖励会提升1%。建议优先把奖励叠加到100%,再逐步提升到200%,这样能增加钻石的获取量。
放置奖励的累积上限为480分钟,当前金币奖励有所提高,经验奖励则获得了大幅增长。
活动中心
每日活跃奖励。
熟悉游戏后提升速度会变得非常快,原因在于游戏里的物资大多来自宝箱,而宝箱主要通过闯关获取,现在还能跳关,所以资源获取的效率确实很高。
所以不用羡慕老玩家的进度,随随便便都能超他。
游戏信息